云上曲园
一网通办
VPN
ENGLISH
半岛在线体育网
学校简介
学校标识
现任领导
校园风光
联系学校
半岛在线体育网
教学机构
党政机构
教辅机构
科研机构
出版机构
附属机构
人才培养
师资队伍
本科生教育
研究生教育
留学生教育
继续教育
开放课程
科学研究
社会科学处
科学技术处
实验教学与设备管理中心
文化立校
孔子文化研究院
优秀传统文化教育中心
中国教师博物馆
文化活动荟萃
招生就业
本科招生
研究生招生
继续教育
留学生招生
就业指导
合作交流
国内合作处
国际交流合作处
校友会
孔子教育基金会
校园生活
本科生
研究生
共青团
教职工
融媒体
萃华园
校历
问政平台
新闻中心
学校要闻
校园动态
成果聚焦
媒体报道
70周年校庆学术交流活动
光影恋
视频秀
新媒体
学术集锦
招投标公告
首页
>
新闻中心
>
招投标公告
> 正文
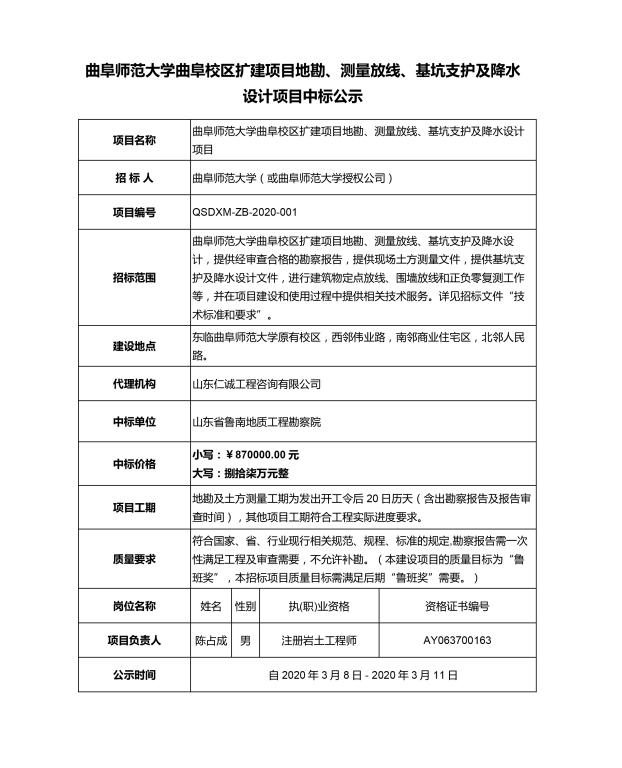
半岛在线体育网曲阜校区扩建项目地勘、测量放线、基坑支护及降水设计项目
|
|
发布:2020/03/08
发布:
半岛在线体育网新闻中心
相关新闻
读取内容中,请等待...
开云官方在线入口_开云(中国)
|
安博网_安博(中国)有限公司
|
开云链接官网
|
江南平台
|
mksports在线登录_mk(中国)一站式服务体育
|
多宝手机网页版登录入口
|
安博电子
|
世界杯官方网页版
|
anbo.安博(集团)智能科技股份有限公司网站
|